Dakar, 23 mars(SL-INFO) – Et si la prière quotidienne révélait une lecture cachée de l’histoire humaine ? Depuis des siècles, la Salāt est perçue comme un pilier spirituel de l’islam. Mais au-delà du rituel, on peut y voir une structure plus profonde : une organisation du temps, un langage symbolique, voire une cartographie de l’histoire de l’humanité.
Les Ouloul ‘Azm, les piliers de la révélation : Allah dit dans la sourate 46, verset 35 : « Endure donc, comme ont enduré les messagers doués de fermeté (Ouloul ‘Azm)… ». Les savants identifient généralement les Ouloul ‘Azm comme étant : Noé, Abraham, Moïse, Jésus et Muhammad (PSL).
Ces prophètes apparaissent à des moments où le monothéisme pur avait disparu ou glissé vers une forme d’idolâtrie. Ils marquent des ruptures, des recommencements, des aubes spirituelles.
Si l’on considère que l’Aube correspond à la Salāt al-Fajr — composée de deux rakats, soit 13 génuflexions — alors cette structure devient une clé de lecture permettant d’éclairer la liste des prophètes Ouloul Azm minal Rassoul. Reprenons, pour cela, le tableau de la Salāt d’une journée :

Comptons le nombre de paires de rakats avant l’interruption de la Salāt Maghrib. Comme nous l’avons vu, cette salāt marque l’entrée dans la nuit et le retour à Allah. Elle introduit également une rupture dans l’enchaînement des paires de rakats, puisqu’elle est exceptionnellement composée d’une paire suivie d’une rakat isolée. Ainsi, le nombre de paires qui s’enchaînent s’élève à six — soit six “aubes” de l’humanité, comme nous le verrons plus loin.

La Salāt nous renvoie à la sourate 42, As-Šurā (La Consultation), verset 13 : « Il vous a légiféré en matière de religion ce qu’Il avait enjoint à Noé, ce que Nous t’avons révélé, ainsi que ce que Nous avons enjoint à Abraham, à Moïse et à Jésus : “Établissez la religion et n’en faites pas un sujet de divisions.” Ce à quoi tu appelles les associateurs leur paraît énorme. Allah élit et rapproche de Lui qui Il veut et guide vers Lui celui qui se repent.» Ce verset fait apparaître clairement les cinq prophètes Ouloul Azm.
N’oublions pas qu’à l’origine, durant la phase mecquoise, les séquences de prière n’étaient composées que de deux (2) rakats, soit 13 génuflexions correspondant à la première paire. Cela exception faite de la salāt Magrib. Remplaçons alors ces valeurs (13), associées à l’aube, par leur équivalent spirituel : les prophètes, selon leur ordre d’apparition dans les jours de l’humanité, à partir de Noé:

Nous constatons que Jésus correspond à la Salāt Maghrib. Rappelons que, dans nos précédents articles, nous avons montré que toutes les séquences de Salāt renvoient, directement, à des versets du Coran évoquant la prière, à l’exception de la Salāt Maghrib qui, dans un certain sens de lecture, renvoie à un miracle et ne restitue la Salāt que dans une lecture inversée. Cette correspondance avec Jésus met en lumière le caractère unique de son avènement : une naissance miraculeuse, suivie d’un retour exceptionnel au sein de la Oumma du Prophète Muhammad (PSL).
Les prophètes Ouloul Azm minal Rassoul apparaissent ainsi comme les “six aubes nouvelles” de l’humanité. Jésus, lors de son premier avènement, est une aube comme les autres ; mais il se distingue par une aube de retour — à l’image d’un soleil revenant sur sa trajectoire — une aube de l’ouest. Plusieurs hadiths authentiques rapportés par Boukhari et Muslim indiquent que l’un des signes majeurs de la fin des temps sera le lever du soleil à l’ouest, après lequel les portes du repentir se refermeront pour ceux qui n’avaient pas cru auparavant. Dans cette lecture, le retour de Jésus sous la Oumma du Prophète (PSL) est, sur le plan spirituel, “Le Soleil de l’ouest”.
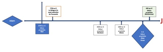
Ayant établi les correspondances entre les séquences de Salāt et les prophètes, il devient alors cohérent d’examiner les intervalles entre les horaires des prières comme étant proportionnels aux périodes séparant leurs avènements.



Ainsi, l’intervalle entre la Salāt Maghrib et la Salāt Isha (environ 1 heure) peut être mis en parallèle avec l’intervalle de temps séparant Muhammad (PSL) de Jésus, fils de Marie. Cet intervalle est connu dans la tradition islamique sous le nom de fatrah min ar-rusul, c’est-à-dire une période d’interruption entre deux messagers, estimée à environ 600 ans.
Dès lors, si une heure dans le cycle de la Salāt correspond symboliquement à 600 années dans l’histoire prophétique, il devient possible d’esquisser un calendrier d’apparition des prophètes à partir du repère que constitue l’avènement de Jésus.

Le Coran nous dit : « Le jour où l’on soufflera dans la Trompe, ce jour-là Nous rassemblerons les criminels, tout bleus de peur. » (S20, v.102) « Ils chuchoteront entre eux : “Vous n’êtes restés là que dix jours.” » (S20, v.103) « Nous connaissons parfaitement ce qu’ils diront lorsque le plus exemplaire d’entre eux dira : “Vous n’êtes restés là qu’un jour.” » (S20, v.104). « Les Anges ainsi que l’Esprit montent vers Lui (Allah) en un jour dont la durée est de cinquante mille ans. » (S70, v.4).
Ainsi, toute l’odyssée de l’humanité — cinquante mille années terrestres — se résume, à l’échelle du Jugement dernier, à un seul jour.

Noé a appelé son peuple pendant 950 ans, comme l’indique la sourate 29, Al-Ankabūt (L’Araignée), verset 14 : « Et en effet, Nous avons envoyé Noé vers son peuple. Il demeura parmi eux mille ans moins cinquante années. Puis le déluge les emporta alors qu’ils étaient injustes. ». Selon cette lecture, le Déluge aurait eu lieu vers 7750 avant J.-C. Nous retrouvons un écho de cette référence dans la sourate 77, Al-Mursalāt, qui comporte exactement 50 versets.
Dans notre prochain article, incha’Allah, nous présenterons l’identité du pharaon de Moïse ainsi que les éléments archéologiques et scientifiques venant appuyer cette lecture chronologique.
